2020全台縣市競爭力出爐:新竹市奪冠成黑馬!台北市首度落居第二
「科技城」新竹市今年中止了台北市的競爭力榜首連霸。 2020年《遠見》縣市總體競爭力評比出爐!「科技城」新竹市一舉奪得榜首,多年霸占龍頭的「天龍國」台北市首次落居第二,新北市上升一名來到第三,台中市與桃園市擠進全台前五名,台中則是六都中進步最多城市。分別看九大構面成績,仍是台北市領先,拿下四個單項冠軍,台東則拿到兩項榜首。
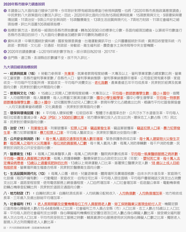
《遠見》每年除發表「縣市長施政滿意度調查」,也蒐集各主管機關的統計數據,從:經濟與就業、教育與文化、環保與環境品質、治安、公共安全與消防、醫療衛生、生活品質與現代化、地方財政、社會福利等九大構面,評鑑本島19縣市的競爭力消長,今年調查範圍囊括105項指標,全方位為台灣城市把脈。
總排名〉史上首見!
新竹市中止台北市多年連霸
總體競爭力調查今年前十名的陣容變化不大,依然呈現大都會和非六都小城市各擁半邊天的均勢狀況。
令人震驚的是,長年盤據龍頭的台北市,首次讓出冠軍寶座;而人口僅45萬的新竹市,排名從2015年的第八名一路竄升,終於奪得第一,中止「天龍國」連霸。

六都其他城市,台中市直升四名、躋身第四,新北市和桃園市各晉升一名,分居第三及第五,台南市與去年持平、排名第七。去年第12名的高雄市,掉到第16名,居六都之末。
整體排名中,屏東縣由去年的第17名成長至第12名,基隆市從第19名竄升到第14名,進步幅度最大。退步較多的則是南投縣,從第14名降至第18名。
指標1〉經濟與就業
六都占優勢 高雄以外全進前六名
經濟、教育、醫療等評鑑面向,大城市向來占優勢。今年的「經濟與就業」構面,前六名有五個是直轄市,最差的高雄市也有第九名。
「經濟與就業」構面進步最多的縣市,分別為:新竹市、屏東縣、基隆市,各自比去年進步三名。其中,新竹市在「營利事業銷售額年增率」及「產業產值五年平均成長率」兩項指標傲視群雄;去年墊底的基隆市,今年一口氣回升到第16名。










